1xbet官网

400-617-8887
1xBET·Signup(中国区)-官方网站

首页 > 关于1xbet官网 > 最新动态 > 行业新闻

您还在为医学论文翻译头大吗??????那快进来看看吧
宣布时间:2024-07-08 11:59:12 | 浏览次数:

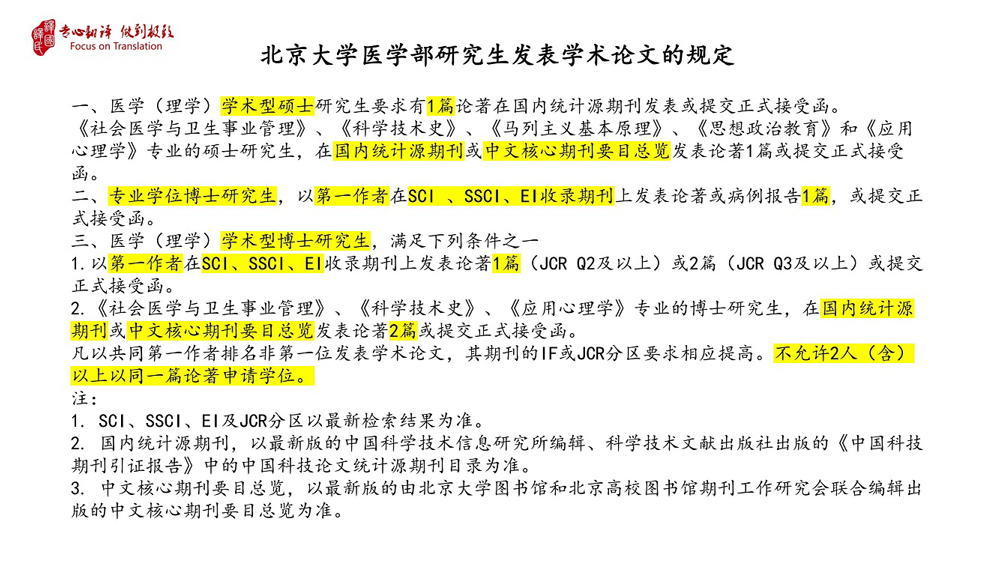
       谈起医学翻译,,,,,,,半只脚迈入翻译行业的小白都会以为,,,,,,,艰涩难明和准入门槛高,,,,,,,事实医学翻译非儿戏,,,,,,,小小过失能致命,,,,,,,更况且天天忙碌的医护人士们,,,,,,,然而提升需要揭晓论文课题研究要写论文,,,,,,,结业照旧要写论文,,,,,,,以北京大学医学部研究生揭晓学术论文的划定为例。。。 。。 。。

医学论文.jpg

  等等一系列要求,,,,,,,使医护职员的提升之路、医学生的结业之路都难上加难,,,,,,,并且海内翻译市场鱼龙混杂使得医学职员不知道怎么选择翻译效劳商,,,,,,,着实只有什么都会才华做好医学翻译。。。 。。 。。医学翻译的一大挑战就是医学知识的宽度隔行如隔山基础的医学虽然是共通的详细光临床那就各有专攻。。。 。。 。。


  1xbet官网主攻翻译近20年行业履历翻译质量更有包管与多个着名医药企业相助种种医学稿件均有钻研相较于其他公司更快相识医学研究情形营业职员直接对接以客户为中心更具人文眷注


  1xbet官网集团旗下的子公司“一生译事”专注于医学翻译领域。。。 。。 。。具有以下几点优势:

  

       1.在论文方面,,,,,,,越发专而精,,,,,,,只做医学类论文翻译,,,,,,,一个领域做到极致;;;;


  2.针对学生群体,,,,,,,提供海内论文揭晓的摘要打包价翻译;;;;


  3.多地办公,,,,,,,能知足客户实地考察需求;;;;


  4.与多个着名医药企业相助,,,,,,,能够实时相识医药市场研究情形。。。 。。 。。


  着实,,,,,,,医学术语并不是故作高深,,,,,,,任何一门专业的学问都需要专业的术语,,,,,,,这样才华提高交流的效率。。。 。。 。。只是,,,,,,,医学是一门庞杂的学问,,,,,,,而医学知识又离一样平常生涯较量远,,,,,,,以是医学术语较其他专业更难明确一些。。。 。。 。。随便掀开一份病历,,,,,,,从既往病史到体格检查,,,,,,,从手术报告到病理报告,,,,,,,从影像检查到实验室检查,,,,,,,险些涉及到剖解、心理、生化等,,,,,,,所有的医学基础,,,,,,,可是上面先容所有您想要的,,,,,,,1xbet官网都能给到您。。。 。。 。。


【网站地图】【sitemap】